書籍詳細
法令の解説等、内容がさらに充実!
労働法令通信
法律・政令・省令・告示・通達・判例・命令及び重要政策の速報と実務解説!!
注目の「働き方改革」関連記事を随時掲載中!
【最新号の内容(目次紹介)】
2026年4月28日号(No.2756) New!
○国会
高等学校等就学支援金改正法案が成立
高等学校等就学支援金の支給に保護者の所得制限を撤廃する等の措置
○第221回特別国会提出法律案
社会福祉法等改正法律案
質の高い福祉サービスの確保と社会福祉事業等の安定した経営基盤の確立
○厚生労働省
(1)新たな「高年齢者等職業安定対策基本方針」を策定
70歳までの就業確保措置の更なる拡大、処遇改善のための企業への支援措置の強化
(2)青少年雇用対策基本方針を策定
2030年度までの5年間/在学段階からのキャリアに関する相談機会の提供等
(3)第12次職業能力開発基本計画を策定
産業界等や成長分野等に必要な人材を戦略的に育成・確保
(4)日建設雇用改善計画(第十一次)を策定
次世代を担う若者が夢を描き安心して働ける魅力ある職場作りの推進
○判例回顧
2025年における労慟判例
(特定社会保険労務士 慶谷 典之)
○通達
職場における熱中症防止対策のガイドライン策定
事業者がその業種・業態に応じて適切な対策を選択できるよう包括的に対策
(令和8.3.18基発第0318)
○厚生労働省人事/2026年3月31、4月1日付
○情報ファイル
【行政】
公的年金シミュレーター機能改修に伴う試験運用を開始
社会保険適用拡大特設サイトをリニューアル(厚生労倒省)
職業能力検定の新たな職種を認定(厚生労働省)
2025年度/技能検定職種の続廃合等検討会報告書
【調査】
2026年2月有効求人倍率119倍(厚生労働省/一般職業紹介状況)
2026年2月完全失業率は2.6%(総務省/労働力調査)

------------------------------------------------------------------
2026年4月18日号(No.2755)
○労政審職業安定分科会
緊急時における雇用調整助成金在り方で報告書
①経済変動、②自然災害等、③コロナ禍など異例の緊急対応を要する危機で整理
○国会
高等学校等就学支援金改正法案が衆議院通過
高等学校等就学支援金について保護者の所得制限を撤廃する等の措置
○労働政策審議会答申
労災保険法施行規則等改正案要綱を諮問
葬祭料、複数事業労働者葬祭給付及び葬祭給付の額、労災就学援護費の額等の改正
○厚生労働省
財形則改正省令案要綱を諮問
当該床面積要件について40㎡以上50㎡未満の住宅についても適用
○通達
法人役員の個人事業主等の被保険者資格の取扱い
通常よりも低い保険料で健康保険等の適用を受けている可能性があり明確化へ
(令和8.3.18保保発0318 第1号・年管管発0318第1号)
○厚生労働省検討会
当面の外国人雇用対策で考えられる課題案示す
外国人労働者であっても同一労働同一賃金の適用等を指針に盛り込む等
○2025年度/1機関に対し、障害者雇用で適正実施勧告
○2025年賃金構造基本統計調査/賃金は、男女計34万600円
○2026年度/「全国安全週間」を7月に実施
○労働経済動向調査/正社員等及びパート労働者の不足傾向続く
○家内労働の現状/家働従事者の総数は8万7,838人
○情報ファイル
【行政】
中小企業における福利厚生の取組事例を収集・公表
STOP!熱中症 クールワークキャンペーンを実施
アスベスト含有品販売に関する注意喚起(厚生労働省)
アルバイトの労働条件を確かめよう!キャンペーンを全国実施
【調査】
最低賃金引上げの「影響」や「負担感」が拡大(東商)

------------------------------------------------------------------
2026年4月8日号(No.2754)
○第221回特別国会提出法律案
(1)健康保険法等改正法案
必要な保険給付等の適切な実施と世代間や世代内での負担の公平性の確保
(2)入管法等改正法案
外国人の在留資格の変更許可等に係る手数料の額の上限額を引き上げ
(3)国家情報会議設置法案
重要な国政の運営に資する情報の収集調査の活動等に関する重要事項を調査審議
○政府
第6次男女共同参画基本計画を閣議決定
法制化を含めた基盤整備の検討を含め、旧氏使用の更なる拡大やその周知
○通達
年間収入が基準額未満の被扶養者の認定でQ&A
令和7年10月1日付通知を追加・修正、関係機関等への周知等を要請
(令和8.3.9事務連絡)
○2024年度地域保健・健康増進事業報告
健康増進関係事業は「栄養指導」が最多
市区町村における人口10万人当たりの常勤保健師数は、「全国」では23.7人
○Focus/労働現場における「共働」と共生社会
○情報ファイル
【行政】
第10回「ものづくり日本大賞」受賞者を決定
職業や職場に関する情報/みんなの労働ナビを開設
第77回全国労働衛生週間のスローガンを募集
2026年度国家公務員春試験の申込者数が3.8%増加
東京都/中小企業における設備の導入を支援
【調査】
2026年3月大卒就職内定率は92.0%、前年比0.6%減

------------------------------------------------------------------
2026年3月28日号(No.2753)
○労働政策審議会答申
(1)労災保険法等改正法案要綱を了承
遺族(補償)等年金の夫のみに課せられた支給要件を解消、保険給付時効を2年から5年に
(2)改正安衛法及び作環法関係政省令・告示等を了承
個人事業者等に対し、新たに構造規格又は安全装置を具備しない機械等の使用禁止等
○厚生労働省
(1)派遣則、パート労働則改正省令案要綱等を諮問
正社員と非正規雇用労働者との間の不合理な待遇差の解消のため省令・告示等を改正
(2)雇用保険法施行規則等改正省令案要綱を諮問
早期再就職支援等助成金廃止、特定求職者雇用開発助成金制度の改正等年度当初施行分
○第221回特別国会提出法律案
高等学校等就学支援金改正法案
高等学校等就学支援金の支給に保護者の所得制限を撤廃する等の措置
○働き方改革関連法施行後5年の状況
労働時間「現状のままがいい」が327社中、201社
労働時間を「減らしたい」と回答した企業は73社、「増やしたい」は53社
○判例
営業成績不良を理由とする解雇が無効とされた例
東京地裁/労働者の成績不良等を理由として使用者が解雇し得るのは、雇用の継続を期待し難いほど重大な程度に達している場合に限られるというべきである
(特定社会保険労務士 慶谷 典之)
○労働経済指標/2026年1月分
○主要法令/2026年2月分
○情報ファイル
【行政】
アスベスト含有品販売に関する注意喚起(厚生労働省)
第7回「上手な医療のかかり方アワード」受賞団体
2027年国家公務員採用試験(春)の日程
【調査】
現金給与総額3.0%増、実質賃金は1.4%増(厚生労働省/毎月勤労統計調査)
2026年1月有効求人倍率1.18倍(厚生労働省/一般職業紹介状況)
2026年1月完全失業率は2.7%(総務省/労働力調査)

------------------------------------------------------------------
2026年3月18日号(No.2752)
○第221特別国会における施政方針演説
責任ある積極財政を表明
外交力、防衛力、経済力、技術力、情報力、人材力で日本の総合的な国力を強く
○第221回国会(特別会)内閣提出予定法律案
厚生労働省関係は計4件を予定
○通達
(1)改正安衛法及び作環法の施行通達
代替化学名等の通知を行う場合の通知対象物を譲渡又は提供する者の緊急連絡先を追加
(令和8.2.20基発0220第5号)
(2)労災補償業務の運営に当たつての留意事項
長期未決事実の早期解消と発生防止、業務上疾病事案に係る的確な労災認定等
(令和8.2.17労災発0217第1号)
○法令ニュース
通知対象物に係る代替化学名等通知指針を公表
通知対象物に係る代替化学名等の設定及び通知等の適切かつ有効な実施の必要な事項
○経済同友会
科学技術・イノベーション基本計画答申素案に意見
優先度の高い高度人材の育成・確保と多様なキャリアパス実現等4点について意見
○情報ファイル
【行政】
3月は「自殺対策強化月間」です
厚生労働省/医療保険制度改革の考え方示す
小規模事業場/ストレスチェック制度実施マニュアルを公表
女性の健康支援企業を認定する「えるぼしプラス」のデザイン決定
3月1日~3月8日は「女性の健康週間」/特設Webコンテンツ公開
【調査】
出生数は70万5,809人で10年連続減少(人口動態統計速報)

------------------------------------------------------------------
2026年3月8日号(No.2751)
○法令ニュース
(1)治療と就業の両立支援指針
事業主に職場における治療と就業の両立促進で必要な措置を講ずることを努力義務に
(2)高年齢者の労働策害防止のための指針
高年齢者の特性に配慮した作業環境の改善等で事業者が講ずるよう努めるべき措置
(3)子ども・子育て支援法等関係整備令
子ども・子育て支援金率の範囲を1000分の25/健康保険法施行令の一部改正
○通達
(1)改正健保則等の趣旨・内容
「子ども・子育て支援法等の一部を改正する法律」の施行に伴い所要の整備
(令和8.1.15保発0115第10号)
(2)子ども・子育て支援金制度創設の事務取扱い
日本年金機構において対応が必要となる事務の取扱い等について整理
(令和8.2.2事務連絡)
(3)子ども・子育て支援金制度の広報資材の活用
個人向けリーフレット、ポスター及び事業主向けリーフレットを作成
(令和8.2.6事務連絡)
○Focus/次期国連事務総長選始まる
○厚生労働省/2018年全国がん登録5年生存率は概ね横ばいで推移
○日本生産性本部/自社の経営理念が説明可能な従業員は4割前後
○情報ファイル
【国会】
第221回特別国会を召集(7月17日までの150日間)
【行政】
専門実践教育訓練指定講座を決定(本年4月1日付け)
特定一般教育訓練指定講座を決定(本年4月1日付け)
2027年3月新規高等学校卒業者の採用選考期日等
【調査】
裸眼視力1,0未満が、小学校で3割を超え(2025年度学校保健統計)
都民のAI意識調査/私的に利用が4割、業務で利用が3割

------------------------------------------------------------------
2026年2月28日号(No.2750)
○厚生労働省
高年齢者等職業安定対策基本方針(案)示す
70歳までの就業確保措置の更なる拡大、高齢期の処遇改善で企業への支援措置の強化
○厚生労働省
雇用則、徴収法関係告示改正案要綱等を諮問
失業等給付費等充当徴収保険率を6/1000、育児休業給付費充当徴収保険率を4/1000に引下げ
○厚生労働省検討会
職場での熱中症防止対策の報告書骨子案
「職場における熱中症防止のためのガイドライン(仮称)」を策定することが必要
○通達
社労士等立替払賃金の請求手続の周知
本年1月20日から社労士等の電子申請による立替払賃金の請求手続の提出代行
令和8.1.20基賃発0120第2号・基監発0120第2号
○判例
大学教員に対する関連学校法人への出向命令権限が否定された例
東京地裁/新異動規定は、出向の詳細に係る規定を伴わないことから包括的な出向権限の根拠となるとはいえない上、合理的なものであるということも困難である
(特定社会保険労務士 慶谷 典之)
○外国人雇用状況
外国人労働者数が約257万人-過去最多
国籍別では、ベトナムが60万5,906人で最も多く、以下、中国、フィリピン
○労働経済指標/2025年12月分
○主要法令/2026年1月分
○情報ファイル
【行政】
大雪に係る災害/中小企業・小規模事業者支援措置
【調査】
現金給与総額2.4%増、実質賃金は0.1%減(厚生労働省/毎月勤労統計調査)
2025年12月有効求人倍率1.19倍(厚生労働省/一般職業紹介状況)
2025年12月完全失業率は2.6%(総務省/労働力調査)

------------------------------------------------------------------
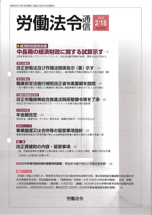
2026年2月18日号(No.2749)
○経済財政諮問会議
中長期の経済財政に関する試算示す
2026年度のPB(プライマリーバランス)が8,000億円程度の赤字、黒字は2027年から
○厚生労働省
改正安衛法及び作環法関係告示(案)示す
技能講習区分等の見直し、届出方法の見直し、高年齢者の労働災害防止のための指針(案)
○厚生労働省
職業安定法施行規則改正省令案要綱を諮問
一定の要件を満たす場合には職業紹介責任者に複数事業所を兼任させることが可能に
○労働政策審議会答申
改正労働施策総合推進法関係整備令等を了承
同改正法の施行日は本年10月1日/ハラスメント対策の強化等の指針等
○2026年度
年金額改定
国民年金(基礎年金)が1.9%、厚生年金(報酬比例部分)が2.0%の引上げ
○法令ニュース
事業譲渡又は合併等の留意事項指針
事業性融資推進法の附帯決議で新たな企業価値担保権の創設を踏まえて必要な見直し等
○通達
改正賃確則の内容・留意事項
(独)労働者健康安全機構が立替払賃金で処分上必要ないと認めた場合、書類の添付は不要
(令和8.1.20基発0120第3号)
○2025年毎月勤労統計調査特別調査/現金給与額が男女とも過去最高額
○情報ファイル
【行政】
外国人の受入れ/秩序ある共生のための総合的対応策を決定
第48回技能五輪国際大会出場の日本代表選手を決定
司法試験合格者/「選考採用」を新設(3月16日から申込受付開始)
出向・副業、人材交流成果報告会を開催!(東京都/2月27日)
【調査】
2026年3月大学等卒業予定者の就職内定率は84.6%
大学39万6,3000円、高校29万7,200円(2025年賃金構造基本統計速報)

------------------------------------------------------------------
2026年2月8日号(No.2748)
○労働政策審議会
労災保険制度見直しを建議
遺族(補償)等年金の夫と妻の支給要件の差を解消し、夫のみの支給要件を撤廃
○労働政策審議会答申
労働施策総合推進規則改正省令案要項を了承
事業主が講ずるように努めるべき措置/治療と就業の両立支援指針(案)示す
○政府有識者会議
外国人との秩序ある共生社会の実現で意見書
土地等の取得・所有・利用・管理の在り方を改めて検討すべき段階に来ている
○通達
(1)子ども・子育て支援納付金の取扱いでQ&A
子ども・子育て支援納付金の納付に要する費用に充てるための保険料を徴収
(令和7.12.26事務連絡)
(2)高所作業車特定自主検査基準等の制定
厚生労働大臣が定める基準に従うとされたことに伴い、旧指針の所要文言を整理等
(令和7.12.26基発1226第2号)
(3)改正国民年金基金令の公布
国民年金基金の掛金の上限の見直し、企業型確定拠出年金の拠出限度額の見直し等
(令和7.12.24年発1224第1号)
○Focus/DX、AI時代の国際コミュニケーション
○経済3団体/「パートナーシップ構築宣言」示す
○労働経済指標/2025年11月分
○情報ファイル
【行政】
厚生労働省/女性特有の健康課題で実施マニュアル作成
イノベーション・プロデュース推進会議(中小企業庁)
第33回技能グランプリ開催(2月27日~3月2日)
【調査】
2025年主要企業年末一時金/妥結額は95万7,184円、集計開始以来過去最高
現金給与総額0.5%増、実質賃金は2.8%減(厚生労働省/毎月勤労統計調査)

------------------------------------------------------------------
2026年1月28日号(No.2747)
○政府
2026年度税制改正の大綱を閣議決定
中低所得者に配慮し、所得税の課税最低限を178万円まで特例的に先取りして引き上げ
○厚生労働省
2026度厚生労働省関係税制改正
国民健康保険税の基礎課税額に係る課税限度額を67万円に引き上げ
○厚生労働省検討会
高年齢労働者の労働災害防止対策で報告書
大臣指針の周知のため大臣指針の認知度の向上や定着に積極的に取り組むことが適当
○労働政策審議会答申
賃確則改正省令案要綱を了承
立替払賃金の支給に関する処分を行う上で必要がないと認める場合の添付省略を規定
○判例
中途採用者の試用期間中の解雇が無効とされた例
東京地裁/Yには、Xと本件名簿の掲載者との人的関係の存在及び内容が、本件労働契約
を締結する上で必要な条件であったとも認められない
(特定社会保険労務士 慶谷 典之)
○2025年就労条件総合調査/年間休日総数の1企業平均は112.4日
○2025年障害者雇用状況/雇用障害者数、実雇用率ともに過去最高を更新
○厚労省・国交省/建設業の人材確保育成に向けた取組
○2025年上半期雇用動向調査/入職超過率が0.2ポイント拡大
○2025年高年齢者雇用状況等報告/企業の34.8%で70歳までの就業確保措置
○2025年労働組合基礎調査/前年に比べ労働組合数が268組合(1.2%)減少
○労働経済動向調査/正社員等、パート労働者ともに「不足」傾向続く
○主要法令/2025年12月分
○情報ファイル
【政府】
2026年度予算案を閣議決定/総額は122兆3,092億円
【行政】
厚生労働省/雇用保険法施行規則の改正省令案要綱を諮問
無期転換ルール等/労働契約関係明確化の考え方と裁判例を公表
【労使】
大企業の年末賞与は平均で100万4,841円(経団連)
【調査】社会保障や税による再分配後の所得のジニ係数は、横ばいで推移
2025年11月有効求人倍率1.18倍(厚生労働省/一般職業紹介状況)
2025年11月完全失業率は2.6%(総務省/労働力調査)

注目の「働き方改革」関連記事を随時掲載中!
■ 厚生労働省関係(社会保険関係含む)の法律に関する研究会及び検討会報告書をはじめ、各審議会の状況、法律の立案から国会での審議状況及び公布・施行に至るまでの経緯を速報するとともに、各省庁担当官による解説を紹介。さらに、関係政省令・告示及び通達を随時掲載。厚生労働省等政府の新政策等を速報。
■ 重要な裁判例、労働委員会命令、学識者の解説などを紹介。
■ 各種助成金、届出手続等実務に必要な情報を紹介。
■ その他、国会で成立した重要法令について、解説書を本誌別冊として随時刊行し、読者の皆さまに提供しております。
(本誌の購読料には、消費税および送料が含まれております)
【見本誌の贈呈】
定期購読をご検討いただけるお客さまには、見本として本誌最新号(実物)を贈呈いたします。
ご希望のお客さまはこちらからお申し込みください。
(直近の3号程度をお送りいたします。巻号数の指定はご遠慮ください)
■2025年下半期分の総目次(PDF) New!
■2025年上半期分の総目次(PDF)
■2024年下半期分の総目次(PDF)
■2024年上半期分の総目次(PDF)
■過去の総目次PDFファイル リンク集
(2011年~2023年刊行分を掲載)
【最新号の内容(目次紹介)】
2026年4月28日号(No.2756) New!
○国会
高等学校等就学支援金改正法案が成立
高等学校等就学支援金の支給に保護者の所得制限を撤廃する等の措置
○第221回特別国会提出法律案
社会福祉法等改正法律案
質の高い福祉サービスの確保と社会福祉事業等の安定した経営基盤の確立
○厚生労働省
(1)新たな「高年齢者等職業安定対策基本方針」を策定
70歳までの就業確保措置の更なる拡大、処遇改善のための企業への支援措置の強化
(2)青少年雇用対策基本方針を策定
2030年度までの5年間/在学段階からのキャリアに関する相談機会の提供等
(3)第12次職業能力開発基本計画を策定
産業界等や成長分野等に必要な人材を戦略的に育成・確保
(4)日建設雇用改善計画(第十一次)を策定
次世代を担う若者が夢を描き安心して働ける魅力ある職場作りの推進
○判例回顧
2025年における労慟判例
(特定社会保険労務士 慶谷 典之)
○通達
職場における熱中症防止対策のガイドライン策定
事業者がその業種・業態に応じて適切な対策を選択できるよう包括的に対策
(令和8.3.18基発第0318)
○厚生労働省人事/2026年3月31、4月1日付
○情報ファイル
【行政】
公的年金シミュレーター機能改修に伴う試験運用を開始
社会保険適用拡大特設サイトをリニューアル(厚生労倒省)
職業能力検定の新たな職種を認定(厚生労働省)
2025年度/技能検定職種の続廃合等検討会報告書
【調査】
2026年2月有効求人倍率119倍(厚生労働省/一般職業紹介状況)
2026年2月完全失業率は2.6%(総務省/労働力調査)

------------------------------------------------------------------
2026年4月18日号(No.2755)
○労政審職業安定分科会
緊急時における雇用調整助成金在り方で報告書
①経済変動、②自然災害等、③コロナ禍など異例の緊急対応を要する危機で整理
○国会
高等学校等就学支援金改正法案が衆議院通過
高等学校等就学支援金について保護者の所得制限を撤廃する等の措置
○労働政策審議会答申
労災保険法施行規則等改正案要綱を諮問
葬祭料、複数事業労働者葬祭給付及び葬祭給付の額、労災就学援護費の額等の改正
○厚生労働省
財形則改正省令案要綱を諮問
当該床面積要件について40㎡以上50㎡未満の住宅についても適用
○通達
法人役員の個人事業主等の被保険者資格の取扱い
通常よりも低い保険料で健康保険等の適用を受けている可能性があり明確化へ
(令和8.3.18保保発0318 第1号・年管管発0318第1号)
○厚生労働省検討会
当面の外国人雇用対策で考えられる課題案示す
外国人労働者であっても同一労働同一賃金の適用等を指針に盛り込む等
○2025年度/1機関に対し、障害者雇用で適正実施勧告
○2025年賃金構造基本統計調査/賃金は、男女計34万600円
○2026年度/「全国安全週間」を7月に実施
○労働経済動向調査/正社員等及びパート労働者の不足傾向続く
○家内労働の現状/家働従事者の総数は8万7,838人
○情報ファイル
【行政】
中小企業における福利厚生の取組事例を収集・公表
STOP!熱中症 クールワークキャンペーンを実施
アスベスト含有品販売に関する注意喚起(厚生労働省)
アルバイトの労働条件を確かめよう!キャンペーンを全国実施
【調査】
最低賃金引上げの「影響」や「負担感」が拡大(東商)

------------------------------------------------------------------
2026年4月8日号(No.2754)
○第221回特別国会提出法律案
(1)健康保険法等改正法案
必要な保険給付等の適切な実施と世代間や世代内での負担の公平性の確保
(2)入管法等改正法案
外国人の在留資格の変更許可等に係る手数料の額の上限額を引き上げ
(3)国家情報会議設置法案
重要な国政の運営に資する情報の収集調査の活動等に関する重要事項を調査審議
○政府
第6次男女共同参画基本計画を閣議決定
法制化を含めた基盤整備の検討を含め、旧氏使用の更なる拡大やその周知
○通達
年間収入が基準額未満の被扶養者の認定でQ&A
令和7年10月1日付通知を追加・修正、関係機関等への周知等を要請
(令和8.3.9事務連絡)
○2024年度地域保健・健康増進事業報告
健康増進関係事業は「栄養指導」が最多
市区町村における人口10万人当たりの常勤保健師数は、「全国」では23.7人
○Focus/労働現場における「共働」と共生社会
○情報ファイル
【行政】
第10回「ものづくり日本大賞」受賞者を決定
職業や職場に関する情報/みんなの労働ナビを開設
第77回全国労働衛生週間のスローガンを募集
2026年度国家公務員春試験の申込者数が3.8%増加
東京都/中小企業における設備の導入を支援
【調査】
2026年3月大卒就職内定率は92.0%、前年比0.6%減

------------------------------------------------------------------
2026年3月28日号(No.2753)
○労働政策審議会答申
(1)労災保険法等改正法案要綱を了承
遺族(補償)等年金の夫のみに課せられた支給要件を解消、保険給付時効を2年から5年に
(2)改正安衛法及び作環法関係政省令・告示等を了承
個人事業者等に対し、新たに構造規格又は安全装置を具備しない機械等の使用禁止等
○厚生労働省
(1)派遣則、パート労働則改正省令案要綱等を諮問
正社員と非正規雇用労働者との間の不合理な待遇差の解消のため省令・告示等を改正
(2)雇用保険法施行規則等改正省令案要綱を諮問
早期再就職支援等助成金廃止、特定求職者雇用開発助成金制度の改正等年度当初施行分
○第221回特別国会提出法律案
高等学校等就学支援金改正法案
高等学校等就学支援金の支給に保護者の所得制限を撤廃する等の措置
○働き方改革関連法施行後5年の状況
労働時間「現状のままがいい」が327社中、201社
労働時間を「減らしたい」と回答した企業は73社、「増やしたい」は53社
○判例
営業成績不良を理由とする解雇が無効とされた例
東京地裁/労働者の成績不良等を理由として使用者が解雇し得るのは、雇用の継続を期待し難いほど重大な程度に達している場合に限られるというべきである
(特定社会保険労務士 慶谷 典之)
○労働経済指標/2026年1月分
○主要法令/2026年2月分
○情報ファイル
【行政】
アスベスト含有品販売に関する注意喚起(厚生労働省)
第7回「上手な医療のかかり方アワード」受賞団体
2027年国家公務員採用試験(春)の日程
【調査】
現金給与総額3.0%増、実質賃金は1.4%増(厚生労働省/毎月勤労統計調査)
2026年1月有効求人倍率1.18倍(厚生労働省/一般職業紹介状況)
2026年1月完全失業率は2.7%(総務省/労働力調査)

------------------------------------------------------------------
2026年3月18日号(No.2752)
○第221特別国会における施政方針演説
責任ある積極財政を表明
外交力、防衛力、経済力、技術力、情報力、人材力で日本の総合的な国力を強く
○第221回国会(特別会)内閣提出予定法律案
厚生労働省関係は計4件を予定
○通達
(1)改正安衛法及び作環法の施行通達
代替化学名等の通知を行う場合の通知対象物を譲渡又は提供する者の緊急連絡先を追加
(令和8.2.20基発0220第5号)
(2)労災補償業務の運営に当たつての留意事項
長期未決事実の早期解消と発生防止、業務上疾病事案に係る的確な労災認定等
(令和8.2.17労災発0217第1号)
○法令ニュース
通知対象物に係る代替化学名等通知指針を公表
通知対象物に係る代替化学名等の設定及び通知等の適切かつ有効な実施の必要な事項
○経済同友会
科学技術・イノベーション基本計画答申素案に意見
優先度の高い高度人材の育成・確保と多様なキャリアパス実現等4点について意見
○情報ファイル
【行政】
3月は「自殺対策強化月間」です
厚生労働省/医療保険制度改革の考え方示す
小規模事業場/ストレスチェック制度実施マニュアルを公表
女性の健康支援企業を認定する「えるぼしプラス」のデザイン決定
3月1日~3月8日は「女性の健康週間」/特設Webコンテンツ公開
【調査】
出生数は70万5,809人で10年連続減少(人口動態統計速報)

------------------------------------------------------------------
2026年3月8日号(No.2751)
○法令ニュース
(1)治療と就業の両立支援指針
事業主に職場における治療と就業の両立促進で必要な措置を講ずることを努力義務に
(2)高年齢者の労働策害防止のための指針
高年齢者の特性に配慮した作業環境の改善等で事業者が講ずるよう努めるべき措置
(3)子ども・子育て支援法等関係整備令
子ども・子育て支援金率の範囲を1000分の25/健康保険法施行令の一部改正
○通達
(1)改正健保則等の趣旨・内容
「子ども・子育て支援法等の一部を改正する法律」の施行に伴い所要の整備
(令和8.1.15保発0115第10号)
(2)子ども・子育て支援金制度創設の事務取扱い
日本年金機構において対応が必要となる事務の取扱い等について整理
(令和8.2.2事務連絡)
(3)子ども・子育て支援金制度の広報資材の活用
個人向けリーフレット、ポスター及び事業主向けリーフレットを作成
(令和8.2.6事務連絡)
○Focus/次期国連事務総長選始まる
○厚生労働省/2018年全国がん登録5年生存率は概ね横ばいで推移
○日本生産性本部/自社の経営理念が説明可能な従業員は4割前後
○情報ファイル
【国会】
第221回特別国会を召集(7月17日までの150日間)
【行政】
専門実践教育訓練指定講座を決定(本年4月1日付け)
特定一般教育訓練指定講座を決定(本年4月1日付け)
2027年3月新規高等学校卒業者の採用選考期日等
【調査】
裸眼視力1,0未満が、小学校で3割を超え(2025年度学校保健統計)
都民のAI意識調査/私的に利用が4割、業務で利用が3割

------------------------------------------------------------------
2026年2月28日号(No.2750)
○厚生労働省
高年齢者等職業安定対策基本方針(案)示す
70歳までの就業確保措置の更なる拡大、高齢期の処遇改善で企業への支援措置の強化
○厚生労働省
雇用則、徴収法関係告示改正案要綱等を諮問
失業等給付費等充当徴収保険率を6/1000、育児休業給付費充当徴収保険率を4/1000に引下げ
○厚生労働省検討会
職場での熱中症防止対策の報告書骨子案
「職場における熱中症防止のためのガイドライン(仮称)」を策定することが必要
○通達
社労士等立替払賃金の請求手続の周知
本年1月20日から社労士等の電子申請による立替払賃金の請求手続の提出代行
令和8.1.20基賃発0120第2号・基監発0120第2号
○判例
大学教員に対する関連学校法人への出向命令権限が否定された例
東京地裁/新異動規定は、出向の詳細に係る規定を伴わないことから包括的な出向権限の根拠となるとはいえない上、合理的なものであるということも困難である
(特定社会保険労務士 慶谷 典之)
○外国人雇用状況
外国人労働者数が約257万人-過去最多
国籍別では、ベトナムが60万5,906人で最も多く、以下、中国、フィリピン
○労働経済指標/2025年12月分
○主要法令/2026年1月分
○情報ファイル
【行政】
大雪に係る災害/中小企業・小規模事業者支援措置
【調査】
現金給与総額2.4%増、実質賃金は0.1%減(厚生労働省/毎月勤労統計調査)
2025年12月有効求人倍率1.19倍(厚生労働省/一般職業紹介状況)
2025年12月完全失業率は2.6%(総務省/労働力調査)

------------------------------------------------------------------
2026年2月18日号(No.2749)
○経済財政諮問会議
中長期の経済財政に関する試算示す
2026年度のPB(プライマリーバランス)が8,000億円程度の赤字、黒字は2027年から
○厚生労働省
改正安衛法及び作環法関係告示(案)示す
技能講習区分等の見直し、届出方法の見直し、高年齢者の労働災害防止のための指針(案)
○厚生労働省
職業安定法施行規則改正省令案要綱を諮問
一定の要件を満たす場合には職業紹介責任者に複数事業所を兼任させることが可能に
○労働政策審議会答申
改正労働施策総合推進法関係整備令等を了承
同改正法の施行日は本年10月1日/ハラスメント対策の強化等の指針等
○2026年度
年金額改定
国民年金(基礎年金)が1.9%、厚生年金(報酬比例部分)が2.0%の引上げ
○法令ニュース
事業譲渡又は合併等の留意事項指針
事業性融資推進法の附帯決議で新たな企業価値担保権の創設を踏まえて必要な見直し等
○通達
改正賃確則の内容・留意事項
(独)労働者健康安全機構が立替払賃金で処分上必要ないと認めた場合、書類の添付は不要
(令和8.1.20基発0120第3号)
○2025年毎月勤労統計調査特別調査/現金給与額が男女とも過去最高額
○情報ファイル
【行政】
外国人の受入れ/秩序ある共生のための総合的対応策を決定
第48回技能五輪国際大会出場の日本代表選手を決定
司法試験合格者/「選考採用」を新設(3月16日から申込受付開始)
出向・副業、人材交流成果報告会を開催!(東京都/2月27日)
【調査】
2026年3月大学等卒業予定者の就職内定率は84.6%
大学39万6,3000円、高校29万7,200円(2025年賃金構造基本統計速報)

------------------------------------------------------------------
2026年2月8日号(No.2748)
○労働政策審議会
労災保険制度見直しを建議
遺族(補償)等年金の夫と妻の支給要件の差を解消し、夫のみの支給要件を撤廃
○労働政策審議会答申
労働施策総合推進規則改正省令案要項を了承
事業主が講ずるように努めるべき措置/治療と就業の両立支援指針(案)示す
○政府有識者会議
外国人との秩序ある共生社会の実現で意見書
土地等の取得・所有・利用・管理の在り方を改めて検討すべき段階に来ている
○通達
(1)子ども・子育て支援納付金の取扱いでQ&A
子ども・子育て支援納付金の納付に要する費用に充てるための保険料を徴収
(令和7.12.26事務連絡)
(2)高所作業車特定自主検査基準等の制定
厚生労働大臣が定める基準に従うとされたことに伴い、旧指針の所要文言を整理等
(令和7.12.26基発1226第2号)
(3)改正国民年金基金令の公布
国民年金基金の掛金の上限の見直し、企業型確定拠出年金の拠出限度額の見直し等
(令和7.12.24年発1224第1号)
○Focus/DX、AI時代の国際コミュニケーション
○経済3団体/「パートナーシップ構築宣言」示す
○労働経済指標/2025年11月分
○情報ファイル
【行政】
厚生労働省/女性特有の健康課題で実施マニュアル作成
イノベーション・プロデュース推進会議(中小企業庁)
第33回技能グランプリ開催(2月27日~3月2日)
【調査】
2025年主要企業年末一時金/妥結額は95万7,184円、集計開始以来過去最高
現金給与総額0.5%増、実質賃金は2.8%減(厚生労働省/毎月勤労統計調査)

------------------------------------------------------------------
2026年1月28日号(No.2747)
○政府
2026年度税制改正の大綱を閣議決定
中低所得者に配慮し、所得税の課税最低限を178万円まで特例的に先取りして引き上げ
○厚生労働省
2026度厚生労働省関係税制改正
国民健康保険税の基礎課税額に係る課税限度額を67万円に引き上げ
○厚生労働省検討会
高年齢労働者の労働災害防止対策で報告書
大臣指針の周知のため大臣指針の認知度の向上や定着に積極的に取り組むことが適当
○労働政策審議会答申
賃確則改正省令案要綱を了承
立替払賃金の支給に関する処分を行う上で必要がないと認める場合の添付省略を規定
○判例
中途採用者の試用期間中の解雇が無効とされた例
東京地裁/Yには、Xと本件名簿の掲載者との人的関係の存在及び内容が、本件労働契約
を締結する上で必要な条件であったとも認められない
(特定社会保険労務士 慶谷 典之)
○2025年就労条件総合調査/年間休日総数の1企業平均は112.4日
○2025年障害者雇用状況/雇用障害者数、実雇用率ともに過去最高を更新
○厚労省・国交省/建設業の人材確保育成に向けた取組
○2025年上半期雇用動向調査/入職超過率が0.2ポイント拡大
○2025年高年齢者雇用状況等報告/企業の34.8%で70歳までの就業確保措置
○2025年労働組合基礎調査/前年に比べ労働組合数が268組合(1.2%)減少
○労働経済動向調査/正社員等、パート労働者ともに「不足」傾向続く
○主要法令/2025年12月分
○情報ファイル
【政府】
2026年度予算案を閣議決定/総額は122兆3,092億円
【行政】
厚生労働省/雇用保険法施行規則の改正省令案要綱を諮問
無期転換ルール等/労働契約関係明確化の考え方と裁判例を公表
【労使】
大企業の年末賞与は平均で100万4,841円(経団連)
【調査】社会保障や税による再分配後の所得のジニ係数は、横ばいで推移
2025年11月有効求人倍率1.18倍(厚生労働省/一般職業紹介状況)
2025年11月完全失業率は2.6%(総務省/労働力調査)







